尊龙凯时

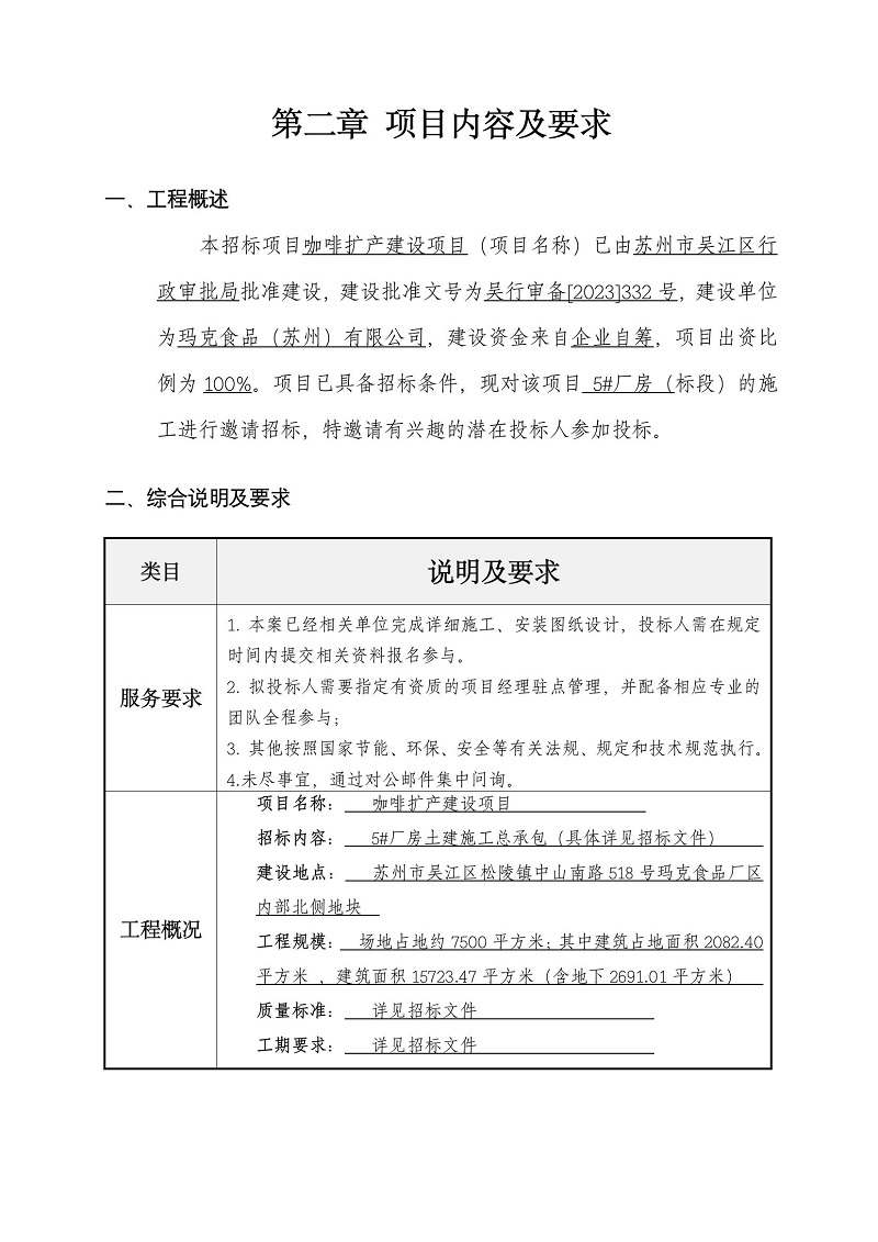
尊龙凯时食品《咖啡扩产建设项目5#厂房土建施工总承包》招标公告

发布日期:2025-10-11浏览次数:

联系客服
尊龙凯时